| 索引号 | 53040020221320166 | 文     号 |   |
| 来   源 | 玉溪网 | 公开日期 | 2022-01-04 |
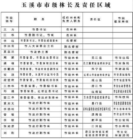
玉溪市市级林长及责任区域公示
为进一步加强森林草原资源保护,压实林长责任,全面推进林长制工作,打造滇中城市群绿色生态安全屏障,助力玉溪“一极两区”建设,根据《玉溪市全面推行林长制的实施方案》,现将玉溪市市级林长及责任区域进行公示,接受社会监督。
玉溪市全面推行林长制领导小组办公室
2021年12月28日

相关阅读:
- 玉溪市人民政府网站工作年度报表(2022年) 2023-01-28
- 玉溪市简介 2025-04-14
- 玉溪市国民经济和社会发展第“十四五”规划和二〇三五年远景目标纲要 2021-12-07
- 玉溪市民族中学风华楼室内场馆改造项目成交结果公告 2025-05-16
- 国家税务总局玉溪市税务局后勤服务采购项目成交结果公告 2025-05-16
- 红塔区大营街街道大营街社区关于云南省XXX项目的申报服务成交公示 2025-05-16
- 玉溪市范联防腐工程有限公司物业管理服务项目合同公告 2025-05-16
- 玉溪市中医医院手术室、ICU维修保养服务采购项目更正公告 2025-05-16
- 玉溪市中医医院手术室、ICU维修保养服务采购项目竞争性磋商公告 2025-05-15
- 玉溪市中医药适宜技术中心培训设备采购项目询比采购公告 2025-05-15
滇公网安备 53040202000080号

