| 索引号 | 53040020201135529 | 文     号 |   |
| 来   源 | 玉溪网 | 公开日期 | 2020-03-02 |
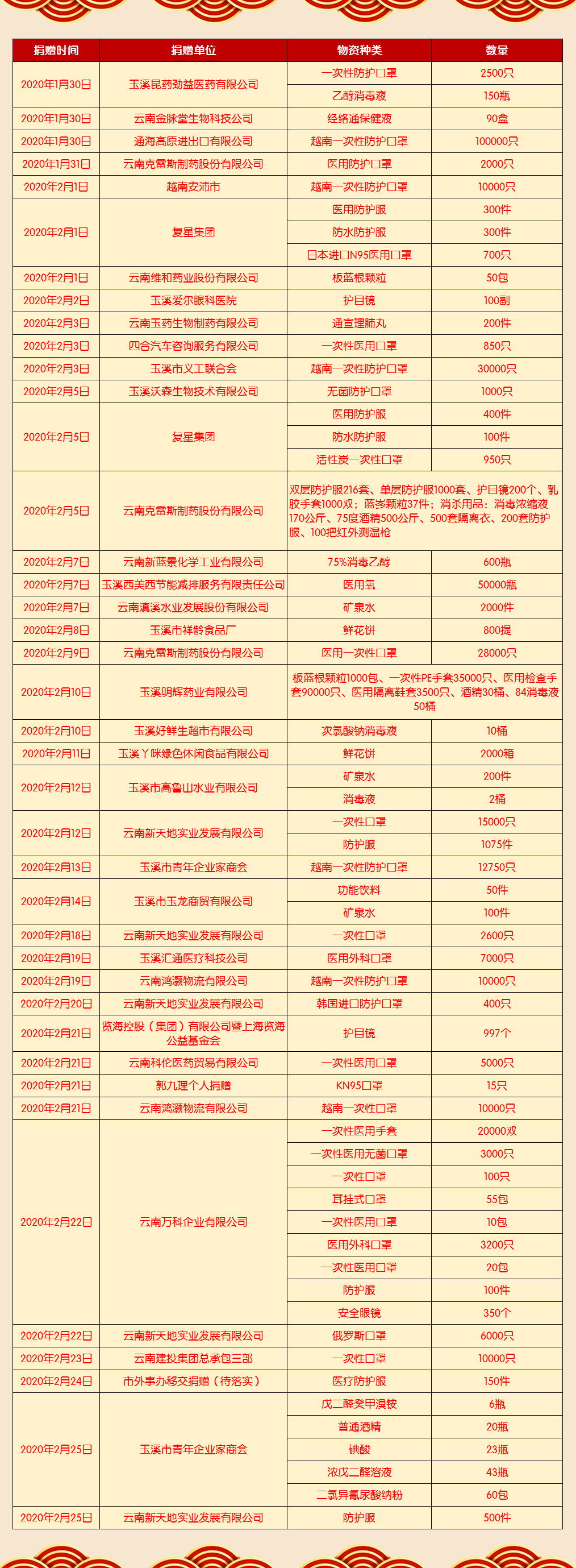
玉溪社会各界抗击疫情捐赠物资明细公布
抗击疫情捐赠物资情况
市委市政府应对新型冠状病毒感染肺炎疫情工作领导小组指挥部
(2020年2月27日)
“疫情就是命令,防控就是责任”,自新冠肺炎疫情发生以来,随着玉溪市确诊病例的出现,全市疫情防控形势日趋严峻。市委市政府应对新冠肺炎疫情工作领导小组指挥部物资保障组作为统筹保障防控应急物资的工作组,先后收到来自社会各界的爱心单位、企业、组织、团体、人士捐赠的物资,他们伸出援助之手,用实际行动助力我市抗击疫情,为打赢这场疫情阻击战作出了积极贡献。现将截至2020年2月26日18:00物资保障组接收捐赠物资情况公布如下(按捐赠物资接收时间先后排序):

相关阅读:
- 玉溪市中医医院应急物资采购项目1包(二次)成交结果公告 2025-08-14
- 关于公布《玉溪市产业工人队伍建设促进条例(草案)》听证会报告的公告 2025-08-12
- 玉溪市中医医院应急物资采购项目1包(二次)谈判公告 2025-08-04
- 云南省第三强制隔离戒毒所2025年强戒人员食堂蔬菜水果物资采购项目(二次)中标结果公告 2025-07-22
- 云南省第三强制隔离戒毒所2025年强戒人员食堂干菜调料及粮油物资采购项目(二次)中标结果公告 2025-07-17
- 云南省第三强制隔离戒毒所2025年强戒人员食堂干菜调料及粮油物资采购项目(二次)中标结果公告 2025-07-17
- 2025年中央财政林业草原改革发展资金森林草原防火物资采购项目成交结果公告 2025-07-08
- 2025年中央财政林业草原改革发展资金森林草原防火物资采购项目(二次)成交结果公告 2025-07-07
- 玉溪市中医医院应急物资采购项目1包终止公告 2025-07-04
- 云南省第三强制隔离戒毒所2025年强戒人员食堂蔬菜水果物资采购项目(二次)招标公告 2025-07-01
滇公网安备 53040202000080号

